Alchemy recipes
Items
| Ingredient 1 | Ingredient 2 | Alchemized item |
| MedicinalHerb | MedicinalHerb | StrongMedicine |
| MedicinalHerb | RockbombShard | DragonHerb |
| StrongMedicine | StrongMedicine | SpecialMedicine |
| SpecialMedicine | SeedOfLife | YggdrasilLeaf |
| AntidotalHerb | MoonwortBulb | FeverfewRoot |
| YggdrasilLeaf | MagicWater | YggdrasilDew |
| MagicWater | YggdrasilDew | ElfinElixer |
| SeedOfHappiness | SaintsAshes | SeedOfSkill |
| HappyHat | SeedOfHappiness | ElevatingShoes |
| HappyHat | ElevatingShoes | HappyBag |
| ElevatingShoes | SeedOfHappiness | HappyHat |
| SeedOfSkill | MagicPowder | SeedOfHappiness |
| ChimaeraWing | ElevatingShoes | TreasureRoomKey |
| SubstituteDoll | ProtectionStone | SubstituteStatue |
| SubstituteStatue | RubyOfProtection | SubstituteKnight |
| MagicPowder | HorseManure | DevilsPowder |
| DevilsPowder | SandsOfTime | SaintsAshes |
| GoldenChicken | MonsterMunchies | GoldBar |
| MagicBeastHide | SeedOfHappiness | GoodieBag |
| DragonsScale | YggdrasilDew | MagicBeastHide |
| LyreOfIre | MagicWater | HolyTalisman |
| CopperMonsterCoin | CopperMonsterCoin | SilverMonsterCoin |
| SilverMonsterCoin | SilverMonsterCoin | GoldMonsterCoin |
| GoldMonsterCoin | GoldMonsterCoin | MiniMedal |
| PrayerRing | GoldBar | GoldRing |
| GoldRing | SeedOfLife | LifeRing |
| GoldRing | SeedOfMagic | PrayerRing |
| GoldRing | SeedOfStrength | StrengthRing |
| GoldRing | SeedOfResilience | RubyOfProtection |
| GoldRing | SeedOfAgility | AgilityRing |
| GoldRing | GoldRing | GoldBracer |
| GoldRing | CorpseBone | SkullRing |
| DarkRosary | SaintsAshes | GoldRosary |
| GoldBracer | LifeRing | LifeBracer |
| StrengthRing | StrengthRing | MightyArmlet |
| AgilityRing | AgilityRing | MeteoriteBracer |
| MightyArmlet | MeteoriteBracer | ArgonRing |
| MightyArmlet | RockbombShard | KamikazeeBracer |
| MightyArmlet | GoldBar | ToughGuyTattoo |
| SorcerersRing | DevilsTail | SkullRing |
| SkullRing | SaintsAshes | SorcerersRing |
Items flowchart
Image version
graph TB
MedicinalHerb-->|RockbombShard|DragonHerb
MedicinalHerb{MedicinalHerb}-->|MedicinalHerb|StrongMedicine
StrongMedicine-->|StrongMedicine|SpecialMedicine
SpecialMedicine-->|SeedOfLife|YggdrasilLeaf
DragonsScale-->|YggdrasilDew|MagicBeastHide
YggdrasilLeaf-->|MagicWater|YggdrasilDew{YggdrasilDew}
MagicWater{MagicWater}-.->YggdrasilDew
YggdrasilDew-.->MagicBeastHide
MagicBeastHide-->|SeedOfHappiness|GoodieBag
SeedOfHappiness-.->GoodieBag
YggdrasilDew-.->ElfinElixer
MagicWater-->|YggdrasilDew|ElfinElixer
MagicWater-.->HolyTalisman
LyreOfIre-->|MagicWater|HolyTalisman
ChimaeraWing-->|ElevatingShoes|TreasureRoomKey
ElevatingShoes{ElevatingShoes}-.->TreasureRoomKey
SaintsAshes{SaintsAshes}-.->GoldRosary
DarkRosary--->|SaintsAshes|GoldRosary
SeedOfHappiness{SeedOfHappiness}-.->ElevatingShoes
ElevatingShoes-.->HappyBag
ElevatingShoes<-->|SeedOfHappiness|HappyHat{HappyHat}
HappyHat-->|ElevatingShoes|HappyBag
SeedOfSkill-.-SaintsAshes
SeedOfSkill-->|MagicPowder|SeedOfHappiness
SeedOfHappiness-->|SaintsAshes|SeedOfSkill
MagicPowder{MagicPowder}-.->SeedOfHappiness
MagicPowder-->|HorseManure|DevilsPowder
DevilsPowder-->|SandsOfTime|SaintsAshes
SaintsAshes-.->SorcerersRing
GoldRing--->|CorpseBone|SkullRing
SorcerersRing--->|DevilsTail|SkullRing
SkullRing-->|SaintsAshes|SorcerersRing
GoldRing--->|SeedOfLife|LifeRing
GoldRing--->|SeedOfAgility|AgilityRing
AgilityRing-->|AgilityRing|MeteoriteBracer
MeteoriteBracer-.->ArgonRing
GoldRing--->|SeedOfStrength|StrengthRing
StrengthRing-->|StrengthRing|MightyArmlet{MightyArmlet}
MightyArmlet-->|MeteoriteBracer|ArgonRing
MightyArmlet-->|RockbombShard|KamikazeeBracer
MightyArmlet-->|GoldBar|ToughGuyTattoo
GoldRing--->|GoldRing|GoldBracer
GoldBracer-->|LifeRing|LifeBracer
GoldRing--->|SeedOfResilience|RubyOfProtection
GoldRing--->|SeedOfMagic|PrayerRing
PrayerRing-->|GoldBar|GoldRing{GoldRing}
SubstituteStatue--->|RubyOfProtection|SubstituteKnight
RubyOfProtection-.->SubstituteKnight
SubstituteDoll-->|ProtectionStone|SubstituteStatue
GoldenChicken-->|MonsterMunchies|GoldBar{GoldBar}
GoldBar-.->GoldRing
GoldBar-.->ToughGuyTattoo
AntidotalHerb-->|MoonwortBulb|FeverfewRoot
CopperMonsterCoin-->|CopperMonsterCoin|SilverMonsterCoin
SilverMonsterCoin-->|SilverMonsterCoin|GoldMonsterCoin
GoldMonsterCoin-->|GoldMonsterCoin|MiniMedal
Weapons
| Ingredient 1 | Ingredient 2 | Alchemized item |
| CypressStick | Dagger | IronLance |
| CypressStick | IronLance | LongSpear |
| OakenClub | ChainWhip | MorningStar |
| BronzeKnife | BronzeKnife | CopperSword |
| BronzeKnife | SaintsAshes | DivineDagger |
| Dagger | PoisonNeedle | AssassinsDagger |
| Zombiesbane | HolyTalisman | ZombieSlayer |
| RuneStaff | LightArmor | ShamshirOfLight |
| LongSpear | DivineDagger | HolyLance |
| LongSpear | DevilsTail | BattleFork |
| BattleFork | PoisonNeedle | DemonSpear |
| HolyLance | DevilsTail | DemonSpear |
| MorningStar | Dragonsbane | DragontailWhip |
| SteelBroadsword | GoldBar | PlatinumSword |
| SteelBroadsword | HorseManure | RustySword |
| SlimeEarrings | AgilityRing | FalconKnifeEarrings |
| SomaticStaff | DragonHerb | Wyrmwand |
| OrochisSword | SaintsAshes | BastardSword |
| BastardSword | IcicleDirk | BlizzardBlade |
| BastardSword | FaerieFlute | FaerieFoil |
| CopperSword | HolyTalisman | HolySilverRapier |
| CopperSword | HorseManure | RustySword |
| HolySilverRapier | DevilsTail | FallenAngelRapier |
| FallenAngelRapier | AgilityRing | MercurysRapier |
| ChainSickle | ChainSickle | IronAxe |
| IronAxe | IronAxe | BattleAxe |
| IronAxe | GoldBar | GoldenAxe |
| GoldenAxe | MoonwortBulb | MoonAxe |
| GoldenAxe | SlimeCrown | KingAxe |
| BattleAxe | BanditsClothes | BanditAxe |
| BanditAxe | FlailOfDestruction | ConquerorsAxe |
| GiantMallet | IronAxe | Sledgehammer |
| WarHammer | MightyArmlet | UberWarHammer |
| UberWarHammer | ConquerorsAxe | MegatonHammer |
| FalconBlade | MeteoriteBracer | UberFalconBlade |
| DoubleEdgedSword | SaintsAshes | UberDoubleEdge |
| DoubleEdgedSword | HolyTalisman | IcicleDirk |
| MiracleSword | LifeBracer | UberMiracleSword |
| RustySword | Orichalcum | LiquidMetalSword |
| LiquidMetalSword | SlimeCrown | MetalKingSword |
| MetalKingSword | MarkOfErdrick | ErdricksSword |
| Dragonsbane | MightyArmlet | DragonSlayer |
| DragonSlayer | Orichalcum | DragovianSword |
| DragovianSword | LiquidMetalSword | DragovianKingSword |
Weapons flowchart
Image version
graph LR
CypressStick-->|IronLance|LongSpear{LongSpear}
CypressStick{CypressStick}-->|Dagger|IronLance
IronLance-.-LongSpear
LongSpear-->|DivineDagger|HolyLance
LongSpear-->|DevilsTail|BattleFork
BattleFork-->|PoisonNeedle|DemonSpear
HolyLance-->|DevilsTail|DemonSpear
BronzeKnife-->|SaintsAshes|DivineDagger
DivineDagger-.-HolyLance
BronzeKnife{BronzeKnife}-->|BronzeKnife|CopperSword{CopperSword}
CopperSword-->|HolyTalisman|HolySilverRapier
CopperSword-->|HorseManure|RustySword
HolySilverRapier-->|DevilsTail|FallenAngelRapier
FallenAngelRapier-->|AgilityRing|MercurysRapier
SteelBroadsword-->|HorseManure|RustySword
SteelBroadsword{SteelBroadsword}-->|GoldBar|PlatinumSword
RustySword-->|Orichalcum|LiquidMetalSword
LiquidMetalSword-->|SlimeCrown|MetalKingSword
MetalKingSword-->|MarkOfErdrick|ErdricksSword
Dragonsbane{Dragonsbane}-->|MightyArmlet|DragonSlayer
DragonSlayer-->|Orichalcum|DragovianSword
DragovianSword-->|LiquidMetalSword|DragovianKingSword
OakenClub-->|ChainWhip|MorningStar
Dragonsbane-.-DragontailWhip
MorningStar-->|Dragonsbane|DragontailWhip
ChainSickle-->|ChainSickle|IronAxe{IronAxe}
IronAxe{IronAxe}-->|IronAxe|BattleAxe{BattleAxe}
IronAxe-->|GoldBar|GoldenAxe{GoldenAxe}
GoldenAxe-->|MoonwortBulb|MoonAxe
GoldenAxe-->|SlimeCrown|KingAxe
BattleAxe-->|BanditsClothes|BanditAxe
BattleAxe-->|FlailOfDestruction|ConquerorsAxe
ConquerorsAxe-.-MegatonHammer
WarHammer-->|MightyArmlet|UberWarHammer
UberWarHammer-->|ConquerorsAxe|MegatonHammer
IronAxe-.-Sledgehammer
GiantMallet-->|IronAxe|Sledgehammer
OrochisSword-->|SaintsAshes|BastardSword{BastardSword}
BastardSword-->|IcicleDirk|BlizzardBlade
BastardSword-->|FaerieFlute|FaerieFoil
DoubleEdgedSword{DoubleEdgedSword}-->|SaintsAshes|UberDoubleEdge
DoubleEdgedSword-->|HolyTalisman|IcicleDirk
Dagger-->|PoisonNeedle|AssassinsDagger
Zombiesbane-->|HolyTalisman|ZombieSlayer
RuneStaff-->|LightArmor|ShamshirOfLight
SlimeEarrings-->|AgilityRing|FalconKnifeEarrings
SomaticStaff-->|DragonHerb|Wyrmwand
FalconBlade-->|MeteoriteBracer|UberFalconBlade
MiracleSword-->|LifeBracer|UberMiracleSword
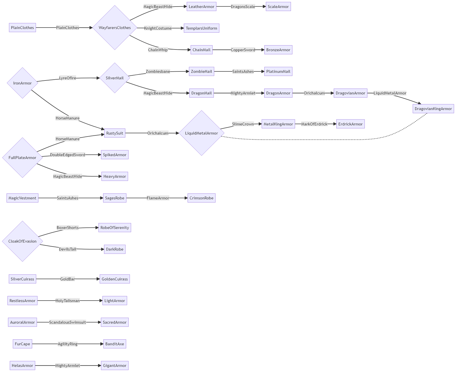
Armor
| Ingredient 1 | Ingredient 2 | Alchemized item |
| PlainClothes | PlainClothes | WayfarersClothes |
| WayfarersClothes | MagicBeastHide | LeatherArmor |
| WayfarersClothes | KnightCostume | TemplarsUniform |
| WayfarersClothes | ChainWhip | ChainMail |
| LeatherArmor | DragonsScale | ScaleArmor |
| ChainMail | CopperSword | BronzeArmor |
| IronArmor | LyreOfIre | SilverMail |
| IronArmor | HorseManure | RustySuit |
| FullPlateArmor | DoubleEdgedSword | SpikedArmor |
| FullPlateArmor | HorseManure | RustySuit |
| FullPlateArmor | MagicBeastHide | HeavyArmor |
| SilverCuirass | GoldBar | GoldenCuirass |
| RestlessArmor | HolyTalisman | LightArmor |
| CloakOfEvasion | BoxerShorts | RobeOfSerenity |
| CloakOfEvasion | DevilsTail | DarkRobe |
| SilverMail | Zombiesbane | ZombieMail |
| SilverMail | MagicBeastHide | DragonMail |
| ZombieMail | SaintsAshes | PlatinumMail |
| MagicVestment | SaintsAshes | SagesRobe |
| SagesRobe | FlameArmor | CrimsonRobe |
| AuroralArmor | ScandalousSwimsuit | SacredArmor |
| FurCape | AgilityRing | BanditAxe |
| HelasArmor | MightyArmlet | GigantArmor |
| RustySuit | Orichalcum | LiquidMetalArmor |
| LiquidMetalArmor | SlimeCrown | MetalKingArmor |
| MetalKingArmor | MarkOfErdrick | ErdrickArmor |
| DragonMail | MightyArmlet | DragonArmor |
| DragonArmor | Orichalcum | DragovianArmor |
| DragovianArmor | LiquidMetalArmor | DragovianKingArmor |
Armor flowchart
Image version
graph LR
PlainClothes-->|PlainClothes|WayfarersClothes{WayfarersClothes}
WayfarersClothes-->|MagicBeastHide|LeatherArmor
WayfarersClothes-->|KnightCostume|TemplarsUniform
WayfarersClothes-->|ChainWhip|ChainMail
LeatherArmor-->|DragonsScale|ScaleArmor
ChainMail-->|CopperSword|BronzeArmor
IronArmor{IronArmor}-->|LyreOfIre|SilverMail{SilverMail}
SilverMail-->|Zombiesbane|ZombieMail
ZombieMail-->|SaintsAshes|PlatinumMail
SilverMail-->|MagicBeastHide|DragonMail
DragonMail-->|MightyArmlet|DragonArmor
DragonArmor-->|Orichalcum|DragovianArmor
DragovianArmor-->|LiquidMetalArmor|DragovianKingArmor
IronArmor-->|HorseManure|RustySuit
RustySuit-->|Orichalcum|LiquidMetalArmor
LiquidMetalArmor{LiquidMetalArmor}-.-DragovianKingArmor
LiquidMetalArmor-->|SlimeCrown|MetalKingArmor
MetalKingArmor-->|MarkOfErdrick|ErdrickArmor
FullPlateArmor-->|DoubleEdgedSword|SpikedArmor
FullPlateArmor-->|MagicBeastHide|HeavyArmor
FullPlateArmor{FullPlateArmor}-->|HorseManure|RustySuit
MagicVestment-->|SaintsAshes|SagesRobe
SagesRobe-->|FlameArmor|CrimsonRobe
CloakOfEvasion{CloakOfEvasion}-->|BoxerShorts|RobeOfSerenity
CloakOfEvasion-->|DevilsTail|DarkRobe
SilverCuirass-->|GoldBar|GoldenCuirass
RestlessArmor-->|HolyTalisman|LightArmor
AuroralArmor-->|ScandalousSwimsuit|SacredArmor
FurCape-->|AgilityRing|BanditAxe
HelasArmor-->|MightyArmlet|GigantArmor